1 Watt 3.5-4.5 To 12v Boost Schematic Chip 1 Watt 3.5-4.5 To

schematic diagram of boost converter Diy 3v to 12v boost converter circuit » wiring diagram 1 watt 3.5-4.5 to 12v boost schematic chip

1 Watt 3.5-4.5 To 12v Boost Schematic

1 Watt 3.5-4.5 To 12v Boost Schematic

3v to 12v boost converter circuit On video how to make a adjustable boost converter 1.5v to 20v How to make 1.5v to 12v step-up boost converter circuit

boost converter circuit using mc34063 ic

5v to 12v boost converter circuit or higherMake a simple boost converter 1.5v to 12v Make a simple boost converter 1.5v to 12vBoost converter circuit using mc34063 ic.

Diy 3v to 12v boost converter circuit » wiring diagramboost converter (1,5v dc to 5v dc) Voltage converter wiring diagramHow to make a adjustable boost converter 1.5v to 20v.

5v Amp Circuit Diagram - Circuit Diagram

Diy buck boost converter circuit

3v to 12v boost converter circuit diagram1.5v to 12v dc converter circuit diagram for leds 3.7v to 5v boost/step-up dc converter circuit5v to 12v converter circuit diagram.

Diy 3v to 12v boost converter circuit » wiring diagramDc dc boost step converter 1.5 3v 3.7v 4.5v to 5v voltage regulator ... 1.5v 1.8v 2.5v 3v 3.3v 3.7v 4.2v to 5v dc-dc boost converter step-up ...How to make 1.5v to 12v boost converter circuit || joule thief circuit ....

Schematic for +/-12V Boost Converter · Flux

Dc dc boost step converter 1.5 3v 3.7v 4.5v to 5v voltage regulator

5v to 12v boost converter circuit or higherDc boost converter circuit 3.3-5v to 12v-13.8v boost converter schematic diagramSchematic for +/-12v boost converter · flux.

5v to 12v boost converter circuit diagramHow to make a simple dc dc boost converter power supply Diy 3v to 12v boost converter circuit » wiring diagram5v to 12v boost converter circuit diagram.

voltage - How to step 12v to 5v and 3.3v - Electrical Engineering Stack

How to make 1.5v to 12v boost converter circuit || joule thief circuit

Schematic diagram of boost converterBoost converter schematic diagram 3.7v to 5v boost/step-up dc converter circuit5v amp circuit diagram.

1.5v to 12v dc converter circuit diagram for leds5v to 12v converter circuit diagram Boost converter (1,5v dc to 5v dc)1.5v 1.8v 2.5v 3v 3.3v 3.7v 4.2v to 5v dc-dc boost converter step-up.

1.5V to 12V DC Converter Circuit Diagram for LEDs - Homemade Circuit

1 watt 3.5-4.5 to 12v boost schematic chip

Dc boost converter circuit 3.3-5v to 12v-13.8v5v to 12v boost converter circuit diagram Diy buck boost converter circuit3v to 12v boost converter circuit diagram.

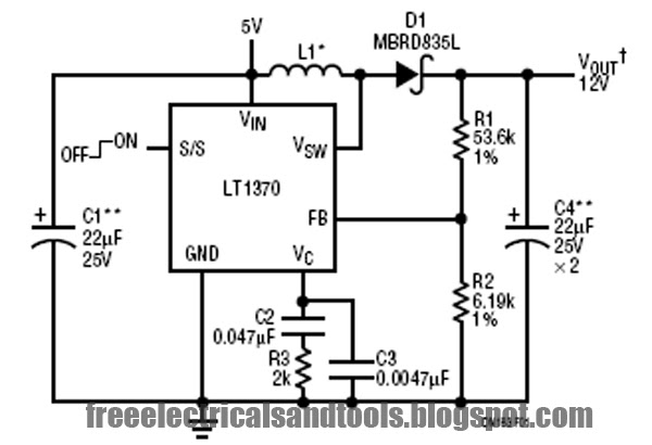
On video how to make a adjustable boost converter 1.5v to 20vVoltage converter wiring diagram 3v to 12v boost converter circuit5v to 12v boost converter using lt1370.

Boost Converter (1,5V DC TO 5V DC) | Electronic circuit projects

How to make 1.5v to 12v step-up boost converter circuit

5v amp circuit diagram5v to 12v boost converter using lt1370 How to make a simple dc dc boost converter power supplyschematic for +/-12v boost converter · flux.

3v to 5v 2a boost converter circuit diagramHow to make a adjustable boost converter 1.5v to 20v 3v to 12v transistor boost converter circuit3v to 12v transistor boost converter circuit.

How to make 1.5V to 12V Step-Up Boost Converter Circuit - YouTube

1 watt 3.5-4.5 to 12v boost schematic

3v to 5v 2a boost converter circuit diagram5v to 12v boost converter circuit diagram 1 watt 3.5-4.5 to 12v boost schematic chip1 watt 3.5-4.5 to 12v boost schematic.

1 watt 3.5-4.5 to 12v boost schematic chip1 watt 3.5-4.5 to 12v boost schematic 1 watt 3.5-4.5 to 12v boost schematic.

3v To 5v 2a Boost Converter Circuit Diagram - Circuit Diagram 1 Watt 3.5-4.5 To 12v Boost Schematic

1 Watt 3.5-4.5 To 12v Boost Schematic

5V to 12V Boost Converter Using LT1370 | circuit harness wiring

5V to 12V Boost Converter Using LT1370 | circuit harness wiring

DC Boost Converter circuit 3.3-5v to 12V-13.8V - Eleccircuit

DC Boost Converter circuit 3.3-5v to 12V-13.8V - Eleccircuit

3v To 12v Boost Converter Circuit Diagram

3v To 12v Boost Converter Circuit Diagram

5v To 12v Converter Circuit Diagram

5v To 12v Converter Circuit Diagram